
为认真贯彻《中华人民共和国国民经济和社会发展第十三个五年规划纲要》,根据《中华人民共和国旅游法》,制定本规划。
第一章 把握机遇 迎接大众旅游新时代
第一节 “十二五”旅游业发展成就
改革开放以来,我国实现了从旅游短缺型国家到旅游大国的历史性跨越。“十二五”期间,旅游业全面融入国家战略体系,走向国民经济建设的前沿,成为国民经济战略性支柱产业。
战略性支柱产业基本形成。2015年,旅游业对国民经济的综合贡献度达到10.8%。国内旅游、入境旅游、出境旅游全面繁荣发展,已成为世界第一大出境旅游客源国和全球第四大入境旅游接待国。旅游业成为社会投资热点和综合性大产业。
综合带动功能全面凸显。“十二五”期间,旅游业对社会就业综合贡献度为10.2%。旅游业成为传播中华传统文化、弘扬社会主义核心价值观的重要渠道,成为生态文明建设的重要力量,并带动大量贫困人口脱贫,绿水青山正在成为金山银山。
现代治理体系初步建立。《中华人民共和国旅游法》公布实施,依法治旅、依法促旅加快推进。建立了国务院旅游工作部际联席会议制度,出台了《国民旅游休闲纲要(2013—2020年)》、《国务院关于促进旅游业改革发展的若干意见》(国发〔2014〕31号)等文件,各地出台了旅游条例等法规制度,形成了以旅游法为核心、政策法规和地方条例为支撑的法律政策体系。
国际地位和影响力大幅提升。出境旅游人数和旅游消费均列世界第一,与世界各国各地区及国际旅游组织的合作不断加强。积极配合国家总体外交战略,举办了中美、中俄、中印、中韩旅游年等具有影响力的旅游交流活动,旅游外交工作格局开始形成。
第二节 “十三五”旅游业发展机遇
全面建成小康社会对旅游业发展提出了更高要求,为旅游业发展提供了重大机遇,我国旅游业将迎来新一轮黄金发展期。
全面建成小康社会有利于大众旅游消费持续快速增长。随着全面建成小康社会深入推进,城乡居民收入稳步增长,消费结构加速升级,人民群众健康水平大幅提升,带薪休假制度逐步落实,假日制度不断完善,基础设施条件不断改善,航空、高铁、高速公路等快速发展,旅游消费得到快速释放,为旅游业发展奠定良好基础。
贯彻五大发展理念有利于旅游业成为优势产业。旅游业具有内生的创新引领性、协调带动性、开放互动性、环境友好性、共建共享性,与五大发展理念高度契合。贯彻落实五大发展理念将进一步激发旅游业发展动力和活力,促进旅游业成为新常态下的优势产业。
推进供给侧结构性改革有利于促进旅游业转型升级。供给侧结构性改革将通过市场配置资源和更为有利的产业政策,促进增加有效供给,促进中高端产品开发,优化旅游供给结构,推动旅游业由低水平供需平衡向高水平供需平衡提升。
旅游业被确立为幸福产业有利于优化旅游发展环境。旅游业作为惠民生的重要领域,成为改善民生的重要内容,将推动各级政府更加重视旅游业发展,促进更多的城乡居民参与旅游,带动企业投资旅游,旅游业发展环境将进一步优化。
良好外部环境有利于我国旅游业发展。全球旅游业将持续稳定发展,增速将继续高于世界经济增速。亚太地区旅游业保持强劲增长,全球旅游重心将加速东移,我国旅游业发展处于较为有利的国际环境之中。
“十三五”期间,我国旅游业处于黄金发展期、结构调整期和矛盾凸显期,也面临不少挑战。主要是旅游业发展的体制机制与综合产业和综合执法的要求不相适应,政策环境有待优化;旅游基础设施和公共服务明显滞后,补短板任务艰巨;游客的文明素质和从业人员的整体素质有待提升,市场秩序有待规范等。这些问题要在“十三五”期间重点加以解决。
第三节 “十三五”旅游业发展趋势
“十三五”期间,我国旅游业将呈现以下发展趋势:
消费大众化。随着全面建成小康社会持续推进,旅游已经成为人民群众日常生活的重要组成部分。自助游、自驾游成为主要的出游方式。
需求品质化。人民群众休闲度假需求快速增长,对基础设施、公共服务、生态环境的要求越来越高,对个性化、特色化旅游产品和服务的要求越来越高,旅游需求的品质化和中高端化趋势日益明显。
竞争国际化。各国各地区普遍将发展旅游业作为参与国际市场分工、提升国际竞争力的重要手段,纷纷出台促进旅游业发展的政策措施,推动旅游市场全球化、旅游竞争国际化,竞争领域从争夺客源市场扩大到旅游业发展的各个方面。
发展全域化。以抓点为特征的景点旅游发展模式向区域资源整合、产业融合、共建共享的全域旅游发展模式加速转变,旅游业与农业、林业、水利、工业、科技、文化、体育、健康医疗等产业深度融合。
产业现代化。科学技术、文化创意、经营管理和高端人才对推动旅游业发展的作用日益增大。云计算、物联网、大数据等现代信息技术在旅游业的应用更加广泛。产业体系的现代化成为旅游业发展的必然趋势。
第二章 转型升级 明确旅游业发展新要求
第一节 指导思想
“十三五”旅游业发展的指导思想是:高举中国特色社会主义伟大旗帜,全面贯彻党的十八大和十八届三中、四中、五中、六中全会精神,深入贯彻习近平总书记系列重要讲话精神,落实党中央、国务院决策部署,按照“五位一体”总体布局和“四个全面”战略布局,牢固树立和贯彻落实创新、协调、绿色、开放、共享发展理念,以转型升级、提质增效为主题,以推动全域旅游发展为主线,加快推进供给侧结构性改革,努力建成全面小康型旅游大国,将旅游业培育成经济转型升级重要推动力、生态文明建设重要引领产业、展示国家综合实力的重要载体、打赢脱贫攻坚战的重要生力军,为实现中华民族伟大复兴的中国梦作出重要贡献。
第二节 基本原则
“十三五”旅游业发展要遵循以下原则:
坚持市场主导。发挥市场在资源配置中的决定性作用,遵循旅游市场内在规律,尊重企业的市场主体地位。更好发挥政府作用,营造良好的基础环境、发展环境和公共服务环境。
坚持改革开放。改革体制机制,释放旅游业的发展活力,形成宏观调控有力、微观放宽搞活的发展局面。统筹国际国内两个大局,用好两个市场、两种资源,形成内外联动、相互促进的发展格局。
坚持创新驱动。以创新推动旅游业转型升级,推动旅游业从资源驱动和低水平要素驱动向创新驱动转变,使创新成为旅游业发展的不竭动力。
坚持绿色发展。牢固树立“绿水青山就是金山银山”的理念,将绿色发展贯穿到旅游规划、开发、管理、服务全过程,形成人与自然和谐发展的现代旅游业新格局。
坚持以人为本。把人民群众满意作为旅游业发展的根本目的,通过旅游促进人的全面发展,使旅游业成为提升人民群众品质生活的幸福产业。
第三节 发展目标
“十三五”旅游业发展的主要目标是:
旅游经济稳步增长。城乡居民出游人数年均增长10%左右,旅游总收入年均增长11%以上,旅游直接投资年均增长14%以上。到2020年,旅游市场总规模达到67亿人次,旅游投资总额2万亿元,旅游业总收入达到7万亿元。
综合效益显著提升。旅游业对国民经济的综合贡献度达到12%,对餐饮、住宿、民航、铁路客运业的综合贡献率达到85%以上,年均新增旅游就业人数100万人以上。
人民群众更加满意。“厕所革命”取得显著成效,旅游交通更为便捷,旅游公共服务更加健全,带薪休假制度加快落实,市场秩序显著好转,文明旅游蔚然成风,旅游环境更加优美。
国际影响力大幅提升。入境旅游持续增长,出境旅游健康发展,与旅游业发达国家的差距明显缩小,在全球旅游规则制定和国际旅游事务中的话语权和影响力明显提升。
第三章 创新驱动 增强旅游业发展新动能
第一节 理念创新 构建发展新模式
改革开放以来,我国旅游业主要依靠景点景区、宾馆饭店等基础旅游要素的发展模式,已经不能适应大众旅游新时代的要求。“十三五”时期,必须创新发展理念,转变发展思路,加快由景点旅游发展模式向全域旅游发展模式转变,促进旅游发展阶段演进,实现旅游业发展战略提升。
围绕全域统筹规划,全域资源整合,全要素综合调动,全社会共治共管、共建共享的目标,在推动综合管理体制改革方面取得新突破;创新规划理念,将全域旅游发展贯彻到城乡建设、土地利用、生态保护等各类规划中,在旅游引领“多规合一”方面取得新突破;补齐短板,加强旅游基础设施建设,在公共服务设施建设方面取得新突破;推进融合发展,丰富旅游供给,形成综合新动能,在推进“旅游+”方面取得新突破;实施旅游扶贫,推进旅游增收富民,在旅游精准扶贫方面取得新突破;规范市场秩序,加强旅游综合执法,在文明旅游方面取得新突破;完善旅游业发展评价考核体系,在健全旅游业统计体系方面取得新突破;保护城乡风貌和自然生态环境,在优化城乡旅游环境方面取得新突破。“十三五”期间,创建500个左右全域旅游示范区。(国家旅游局、国家发展改革委等。责任单位为多个部门的,排在第一位的为牵头单位,下同)
第二节 产品创新 扩大旅游新供给
适应大众化旅游发展,优化旅游产品结构,创新旅游产品体系。
一、推动精品景区建设
全面提升以A级景区为代表的观光旅游产品,着力加强3A级以上景区建设,优化5A级景区布局。重点支持中西部地区观光旅游产品精品化发展。强化A级景区复核和退出机制,实现高等级景区退出机制常态化。(国家旅游局)
二、加快休闲度假产品开发
大力开发温泉、冰雪、滨海、海岛、山地、森林、养生等休闲度假旅游产品,建设一批旅游度假区和国民度假地。支持东部地区加快发展休闲度假旅游,鼓励中西部地区发挥资源优势开发特色休闲度假产品。加快推进环城市休闲度假带建设。(国家旅游局、国土资源部、住房城乡建设部、国家林业局、国家海洋局等)
三、大力发展乡村旅游
坚持个性化、特色化、市场化发展方向,加大乡村旅游规划指导、市场推广和人才培训力度,促进乡村旅游健康发展。建立乡村旅游重点村名录,开展乡村旅游环境整治,推进“厕所革命”向乡村旅游延伸。实施乡村旅游后备箱行动,推动农副土特产品通过旅游渠道销售,增加农民收入。实施乡村旅游创客行动计划,支持旅游志愿者、艺术和科技工作者驻村帮扶、创业就业,推出一批乡村旅游创客基地和以乡情教育为特色的研学旅行示范基地。创新乡村旅游组织方式,推广乡村旅游合作社模式,使亿万农民通过乡村旅游受益。(国家旅游局、国家发展改革委、教育部、人力资源社会保障部、住房城乡建设部、农业部、商务部、文化部等)
四、提升红色旅游发展水平
突出社会效益,强化教育功能,以培育和践行社会主义核心价值观为根本,将红色旅游打造成常学常新的理想信念教育课堂,进一步坚定中国特色社会主义道路自信、理论自信、制度自信、文化自信。推进爱国主义和革命传统教育大众化、常态化。坚持实事求是,相关设施建设要体现应有功能,保障基本需要,同红色纪念设施相得益彰。加强统筹规划,注重与脱贫攻坚、区域发展、城乡建设相衔接,促进融合发展。改革体制机制,创新工作模式,引导社会参与,增强红色旅游发展活力。(国家发展改革委、中央宣传部、财政部、国家旅游局、国家文物局等)
五、加快发展自驾车旅居车旅游
建设一批公共服务完善的自驾车旅居车旅游线路和旅游目的地,培育营地连锁品牌企业,增强旅居车产品设计制造与技术保障能力,形成网络化的营地服务体系和比较完整的自驾车旅居车旅游产业链。(国家旅游局、国家发展改革委、工业和信息化部、公安部、财政部、国土资源部、环境保护部、住房城乡建设部、交通运输部、体育总局、工商总局)
六、大力发展海洋及滨水旅游
加大海岛旅游投资开发力度,建设一批海岛旅游目的地。加快海南国际旅游岛、平潭国际旅游岛建设,推进横琴岛等旅游开发。制定邮轮旅游发展规划,有序推进邮轮旅游基础设施建设,改善和提升港口、船舶及配套设施的技术水平。推动国际邮轮访问港建设,扩大国际邮轮入境外国旅游团15天免签政策适用区域,有序扩大试点港口城市范围。支持天津、上海、广州、深圳、厦门、青岛等地开展邮轮旅游。制定游艇旅游发展指导意见,发展适合大众消费的中小型游艇。支持长江流域等有条件的江河、湖泊有序发展内河游轮旅游。(国家旅游局、国家发展改革委、工业和信息化部、公安部、交通运输部、水利部、国家海洋局等)
七、大力发展冰雪旅游
以办好2022年冬奥会为契机,大力推进冰雪旅游发展。支持黑龙江、吉林等地做好冰雪旅游专项规划。建设一批融滑雪、登山、徒步、露营等多种旅游活动为一体的冰雪旅游度假区或度假地,推出一批复合型冰雪旅游基地,鼓励冰雪场馆开发大众化冰雪旅游项目。支持冰雪设备和运动装备开发。推动建立冰雪旅游推广联盟,搭建冰雪旅游会展平台。支持院校与企业合作,培养冰雪旅游专业化人才。(国家旅游局、工业和信息化部、教育部、商务部、体育总局)
八、加快培育低空旅游
结合低空空域开放试点,选择一批符合条件的景区、城镇开展航空体验、航空运动等多种形式的低空旅游。开发连接旅游景区、运动基地、特色小镇的低空旅游线路。提高航油、通信、导航、气象等保障能力。出台低空旅游管理办法,强化安全监管。支持低空旅游通用航空装备自主研制,建设低空旅游产业园。(国家发展改革委、工业和信息化部、体育总局、国家旅游局、中国民航局等)
第三节 业态创新 拓展发展新领域
实施“旅游+”战略,推动旅游与城镇化、新型工业化、农业现代化和现代服务业的融合发展,拓展旅游发展新领域。
一、旅游+城镇化
完善城市旅游基础设施和公共服务设施,支持大型旅游综合体、主题功能区、中央游憩区等建设。发展城市绿道、骑行公园、慢行系统,拓展城市运动休闲空间。加强规划引导和规范管理,推动主题公园创新发展。建设一批旅游风情小镇和特色景观名镇。(国家旅游局、住房城乡建设部)
二、旅游+新型工业化
鼓励工业企业因地制宜发展工业旅游,促进转型升级。支持老工业城市和资源型城市通过发展工业遗产旅游助力城市转型发展。推出一批工业旅游示范基地。大力发展旅游用品、户外休闲用品、特色旅游商品制造业。培育一批旅游装备制造业基地,鼓励企业自主研发,并按规定享受国家鼓励科技创新政策。(工业和信息化部、国家发展改革委、科技部、国家旅游局、中国民航局等)
三、旅游+农业现代化
加强规划引导,开展农业遗产普查与保护。大力发展观光农业和休闲农业,推动科技、人文等元素融入农业,发展田园艺术景观、阳台农艺等创意农业,发展定制农业、会展农业和众筹农业等新型农业业态。推进现代农业庄园发展,开展农耕、采摘、饲养等农事活动,促进农业综合开发利用,提高农业附加值。(农业部、国家旅游局)
四、旅游+现代服务业
促进旅游与文化融合发展。培育以文物保护单位、博物馆、非物质文化遗产保护利用设施和实践活动为支撑的体验旅游、研学旅行和传统村落休闲旅游。扶持旅游与文化创意产品开发、数字文化产业相融合。发展文化演艺旅游,推动旅游实景演出发展,打造传统节庆旅游品牌。推动“多彩民族”文化旅游示范区建设,集中打造一批民族特色村镇。(文化部、国家民委、国家旅游局、国家文物局)
促进旅游与健康医疗融合发展。鼓励各地利用优势医疗资源和特色资源,建设一批健康医疗旅游示范基地。发展中医药健康旅游,启动中医药健康旅游示范区、示范基地和示范项目建设。发展温泉旅游,建设综合性康养旅游基地。制定老年旅游专项规划和服务标准,开发多样化老年旅游产品。引导社会资本发展非营利性乡村养老机构,完善景区无障碍旅游设施,完善老年旅游保险产品。(国家旅游局、国家民委、国家卫生计生委、保监会、国家中医药局、全国老龄委、中国残联)
促进旅游与教育融合发展。将研学旅行作为青少年爱国主义和革命传统教育、国情教育的重要载体,纳入中小学生综合素质教育范畴,培养学生的社会责任感、创新精神和实践能力。开展文物古迹、古生物化石等专题研学旅行。成立游学联盟,鼓励对研学旅行给予价格优惠。规范中小学生赴境外研学旅行活动。加强组织管理,完善安全保障机制。(国家旅游局、国家发展改革委、教育部、国家文物局)
促进旅游与体育融合发展。编制体育旅游发展纲要,建成一批具有影响力的体育旅游目的地,建设一批体育旅游示范基地,推出一批体育旅游精品赛事和精品线路。培育具有国际知名度和市场竞争力的体育旅游企业和品牌。引导和鼓励特色体育场馆、设施和基地向旅游者开放共享。支持有条件的地方举办有影响力的体育旅游活动。(国家旅游局、体育总局)
促进旅游与商务会展融合发展。加快北京、上海、杭州、昆明等商务会展旅游目的地建设,发展国际化、专业化的商务会议会展旅游业。加快相关场馆设施建设,培育具有国际影响力的会议会展品牌,提高会展旅游专业化水平。加大会议会展促销力度。(国家旅游局、商务部等)
第四节 技术创新 打造发展新引擎
大力推动旅游科技创新,打造旅游发展科技引擎。推进旅游互联网基础设施建设,加快机场、车站、码头、宾馆饭店、景区景点、乡村旅游点等重点涉旅区域无线网络建设。推动游客集中区、环境敏感区、高风险地区物联网设施建设。(工业和信息化部、科技部、国家旅游局)
建设旅游产业大数据平台。构建全国旅游产业运行监测平台,建立旅游与公安、交通、统计等部门数据共享机制,形成旅游产业大数据平台。实施“互联网+旅游”创新创业行动计划。建设一批国家智慧旅游城市、智慧旅游景区、智慧旅游企业、智慧旅游乡村。支持“互联网+旅游目的地联盟”建设。规范旅游业与互联网金融合作,探索“互联网+旅游”新型消费信用体系。到“十三五”期末,在线旅游消费支出占旅游消费支出20%以上,4A级以上景区实现免费WiFi、智能导游、电子讲解、在线预订、信息推送等全覆盖。(国家旅游局、工业和信息化部、银监会等)
第五节 主体创新 提高发展新效能
依托有竞争力的旅游骨干企业,通过强强联合、跨地区兼并重组、境外并购和投资合作及发行上市等途径,促进规模化、品牌化、网络化经营,形成一批大型旅游企业集团。支持旅游企业通过自主开发、联合开发、并购等方式发展知名旅游品牌。(国家旅游局、国家发展改革委、国务院国资委等)
大力发展旅游电子商务,推动网络营销、网络预订、网上支付以及咨询服务等旅游业务发展。规范发展在线旅游租车和在线度假租赁等新业态。支持互联网旅游企业整合上下游及平行企业资源、要素和技术,推动“互联网+旅游”融合,培育新型互联网旅游龙头企业。(国家旅游局、工业和信息化部、商务部等)
支持中小微旅游企业特色化、专业化发展。加快推进中小旅游企业服务体系建设,打造中小微旅游企业创新创业公共平台,发挥其对自主创新创业的孵化作用。(国家旅游局、国家发展改革委)
积极培育具有世界影响力的旅游院校和科研机构,鼓励院校与企业共建旅游创新创业学院或企业内部办学。支持旅游规划、设计、咨询、营销等旅游相关智力型企业发展。构建产学研一体化平台,提升旅游业创新创意水平和科学发展能力。(国家旅游局、教育部)
第四章 协调推进 提升旅游业发展质量
第一节 优化空间布局 构筑新型旅游功能区
按照分类指导、分区推进、重点突破的原则,全面推进跨区域资源要素整合,加快旅游产业集聚发展,构筑新型旅游功能区,构建旅游业发展新格局。
一、做强跨区域旅游城市群
京津冀旅游城市群。全面贯彻落实京津冀协同发展战略,发挥京津旅游辐射作用,构建城市旅游分工协同体系,推进京津冀旅游一体化进程,打造世界一流旅游目的地。
长三角旅游城市群。全面推进旅游国际化进程,大力推动旅游业与现代服务业融合发展,建设一批高品质的旅游度假区、都市休闲区和乡村度假地,形成面向全球、引领全国的世界级旅游城市群,建设亚太地区重要国际旅游门户。
珠三角旅游城市群。充分利用紧邻港澳区域优势,创新出入境管理方式,促进旅游消费便利化,推进城市群与港澳旅游服务贸易自由化,建设具有世界影响力的商务旅游目的地和海上丝绸之路旅游核心门户。
成渝旅游城市群。充分发挥长江上游核心城市作用,依托川渝独特的生态和文化,建设自然与文化遗产国际精品旅游区,打造西部旅游辐射中心。
长江中游旅游城市群。依托长江黄金水道,发挥立体交通网络优势,推动生态旅游、文化旅游、红色旅游、低空旅游和自驾车旅游发展,打造连接东西、辐射南北的全国旅游产业发展引领示范区。(国家旅游局、国家发展改革委、住房城乡建设部、交通运输部等)
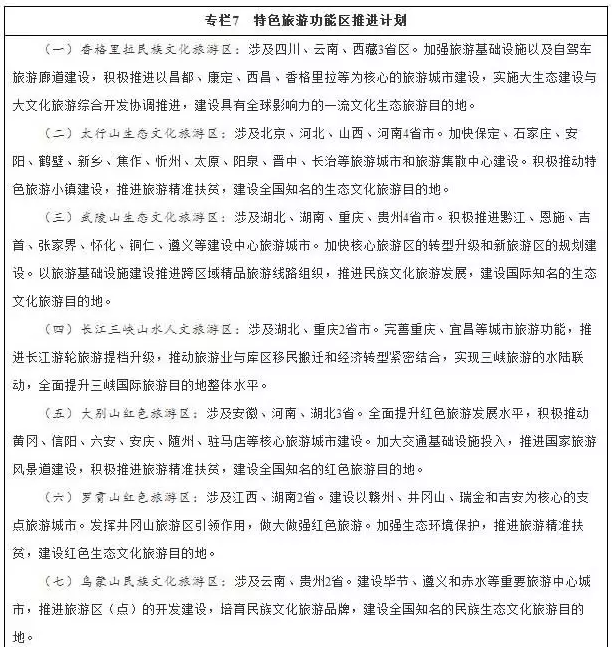
二、培育跨区域特色旅游功能区
依托跨区域的自然山水和完整的地域文化单元,培育一批跨区域特色旅游功能区,构建特色鲜明、品牌突出的区域旅游业发展增长极。(国家旅游局、国家发展改革委、环境保护部、住房城乡建设部、交通运输部、文化部、国家海洋局等)
三、打造国家精品旅游带
遵循景观延续性、文化完整性、市场品牌性和产业集聚性原则,依托线性的江、河、山等自然文化廊道和交通通道,串联重点旅游城市和特色旅游功能区。重点打造丝绸之路旅游带、长江国际黄金旅游带、黄河华夏文明旅游带、长城生态文化旅游带、京杭运河文化旅游带、长征红色记忆旅游带、海上丝绸之路旅游带、青藏铁路旅游带、藏羌彝文化旅游带、茶马古道生态文化旅游带等10条国家精品旅游带。(国家旅游局、国家发展改革委、交通运输部、文化部、国家海洋局、国家文物局等)
四、重点建设国家旅游风景道
以国家等级交通线网为基础,加强沿线生态资源环境保护和风情小镇、特色村寨、汽车营地、绿道系统等规划建设,完善游憩与交通服务设施,实施国家旅游风景道示范工程,形成品牌化旅游廊道。(国家旅游局、国家发展改革委、交通运输部等)
五、推进特色旅游目的地建设
依托特色旅游资源,打造一批特色旅游目的地,满足大众化、多样化、特色化旅游市场需求。(国家旅游局、环境保护部、住房城乡建设部、水利部、国家林业局、国家海洋局、国家文物局等)
第二节 加强基础设施建设 提升公共服务水平
一、大力推进“厕所革命”
加强政策引导、标准规范、技术创新、典型示范,持续推进旅游“厕所革命”。重点抓好乡村旅游厕所整体改造,着力推进高寒、缺水地区厕所技术革新,鼓励大中型企业、社会组织援建中西部旅游厕所,倡导以商建厕、以商管厕、以商养厕。推进厕所无障碍化。积极倡导文明如厕。“十三五”期间,新建、改扩建10万座旅游厕所,主要旅游景区、旅游场所、旅游线路和乡村旅游点的厕所全部达到A级标准,实现数量充足、干净无味、实用免费、管理有效,中西部地区旅游厕所建设难题得到初步解决。(国家旅游局、环境保护部、住房城乡建设部、中国残联)
二、加强旅游交通建设
做好旅游交通发展顶层设计。制定促进旅游交通发展的意见,完善旅游交通布局。推动旅游交通大数据应用,建立旅游大数据和交通大数据的共享平台和机制。(交通运输部、国家旅游局)
改善旅游通达条件。推进重要交通干线连接景区的道路建设,加强城市与景区之间交通设施建设和交通组织,实现从机场、车站、客运码头到主要景区交通无缝衔接。支持大型旅游景区、旅游度假区和红色旅游区等建设连通高速公路、国省道干线的公路支线。力争到“十三五”期末,基本实现4A级以上景区均有一条高等级公路连接。(交通运输部、国家旅游局)
推进乡村旅游公路建设。提高乡村旅游重点村道路建设等级,重点解决道路养护等问题,推进乡村旅游公路和旅游标识标牌体系建设。加强旅游扶贫重点村通村旅游公路建设。(交通运输部、农业部、国家旅游局、国务院扶贫办)
优化旅游航空布局。加强中西部地区和东北地区支线机场建设,支持有条件的地方新建或改扩建一批支线机场。增加重点旅游城市至主要客源地直航航线航班,优化旅游旺季航班配置。加强重点旅游区的通用机场建设。(中国民航局、国家发展改革委、国家旅游局)
提升铁路旅游客运能力。推动高铁旅游经济圈发展。加大跨区域旅游区、重点旅游经济带内铁路建设力度。根据旅游业发展实际需求,优化配置旅游城市、旅游目的地列车班次。增开特色旅游专列,提升旅游专列服务水准,全面提升铁路旅游客运能力。发展国际铁路旅游。(中国铁路总公司、国家发展改革委、国家旅游局、国家铁路局)
三、完善旅游公共服务体系
加强旅游集散体系建设,形成便捷、舒适、高效的集散中心体系。完善旅游咨询中心体系,旅游咨询中心覆盖城市主要旅游中心区、3A级以上景区、重点乡村旅游区以及机场、车站、码头、高速公路服务区、商业步行街区等。完善旅游观光巴士体系,全国省会城市和优秀旅游城市至少开通1条旅游观光巴士线路。完善旅游交通标识体系,完成3A级以上景区在高速公路等主要公路沿线标识设置,完成乡村旅游点等在公路沿线标识设置。完善旅游绿道体系,建设完成20条跨省(区、市)旅游绿道,总里程达5000公里以上,全国重点旅游城市至少建成一条自行车休闲绿道。推进残疾人、老年人旅游公共服务体系建设。(住房城乡建设部、国家发展改革委、交通运输部、国家旅游局、全国老龄委、中国残联)
第三节 提升旅游要素水平 促进产业结构升级
一、提升餐饮业发展品质
弘扬中华餐饮文化,开发中国文化型传统菜品,支持文化餐饮“申遗”工作。深入挖掘民间传统小吃,推出金牌小吃,打造特色餐饮品牌,促进民间烹饪技术交流与创新。推动形成有竞争力的餐饮品牌和企业集团,鼓励中餐企业“走出去”。(商务部、食品药品监管总局、国家旅游局)
二、构建新型住宿业
推进结构优化、品牌打造和服务提升,培育一批有竞争力的住宿品牌,推进住宿企业连锁化、网络化、集团化发展。适度控制高星级酒店规模,支持经济型酒店发展。鼓励发展自驾车旅居车营地、帐篷酒店、民宿等新型住宿业态。(商务部、工商总局、国家旅游局)
三、优化旅行社业
鼓励在线旅游企业进行全产业链运营,提高集团化、国际化发展水平。推动传统旅行社转型发展,鼓励有实力的旅行社跨省(区、市)设立分支机构,支持旅行社服务网络进社区、进农村。(国家旅游局、商务部)
四、积极发展旅游购物
实施中国旅游商品品牌提升工程。加强对老字号商品、民族旅游商品的宣传,加大对旅游商品商标、专利的保护力度。构建旅游商品生产标准和认证体系,规范旅游商品流通体系。在机场、高铁车站、邮轮码头、旅游服务中心、重点旅游景区等地,设置特色旅游商品购物区。(国家旅游局、交通运输部、商务部、工商总局、质检总局、国家知识产权局)
五、推动娱乐业健康发展
推广“景区+游乐”、“景区+剧场”、“景区+演艺”等景区娱乐模式。支持高科技旅游娱乐企业发展。有序引进国际主题游乐品牌,推动本土主题游乐企业集团化、国际化发展。提升主题公园的旅游功能,打造一批特色鲜明、品质高、信誉好的品牌主题公园。(国家旅游局、科技部、住房城乡建设部、文化部)
转自:中华民宿旅游
通信地址:河北省石家庄市体育南大街南大街399号亿博基业大楼邮编:050000
联系电话: 传真:0311-83055026
Copyright @ 2014 河北省现代农业园区建设促进会 版权所有 冀ICP备14014930号
